首页
走进西建
企业简介
董事长致辞
组织架构
企业理念
团队风采
通知公告
通知
公告
新闻中心
企业新闻
行业动态
精品工程
荣誉资质
营业执照
资质证书
奖项证书
其他证件
企业文化
培训学习
政策法规
团建活动
精选图库
社会责任
人才招聘
联系我们
OA
首页
走进西建
企业简介
董事长致辞
组织架构
企业理念
团队风采
通知公告
通知
公告
新闻中心
企业新闻
行业动态
精品工程
荣誉资质
营业执照
资质证书
奖项证书
其他证件
企业文化
培训学习
政策法规
团建活动
精选图库
社会责任
人才招聘
联系我们
走进西建
ABOUT US
首页 -
走进西建 -
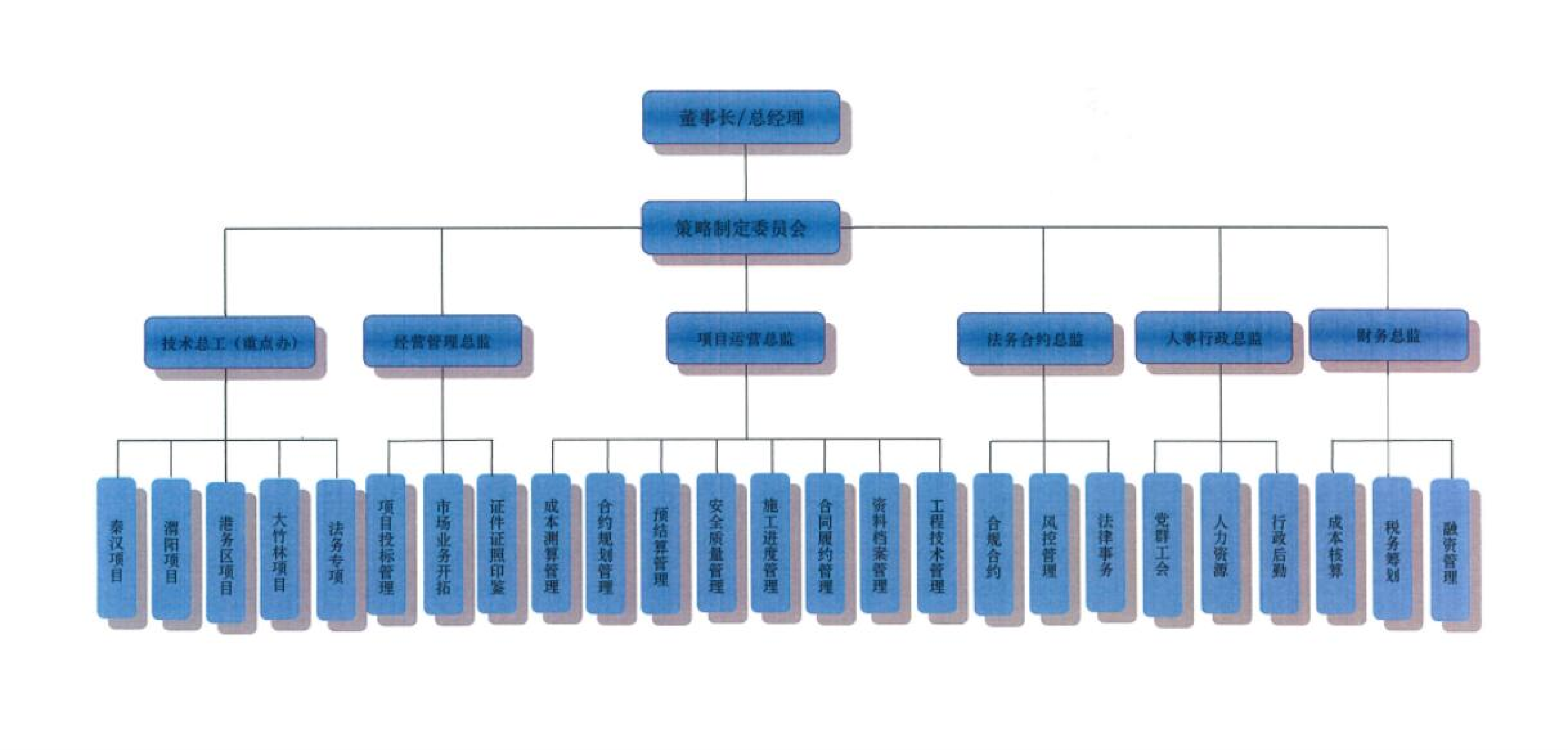
组织架构
企业简介
董事长致辞
组织架构
企业理念
团队风采
兄弟单位
陕西丝路文化交流基金会
常用政府单位
陕西省人民政府门户网站
陕西省住房和城乡建设厅
陕西省住房和城乡建设厅综合服务中心
陕西省西咸新区开发建设管理委员会
西咸新区秦汉新城官方网站
快速链接
国家企业信用信息公示系统
中国审判流程信息公开网
中国裁判文书网
中国执行信息公开网
西安建设工程信息网
全国公共资源交易平台陕西省公共资源交易中心